تقویم روز
امروز چهارشنبه 23 بهمن ماه 1404 ساعت 08:36 ق ظ

 

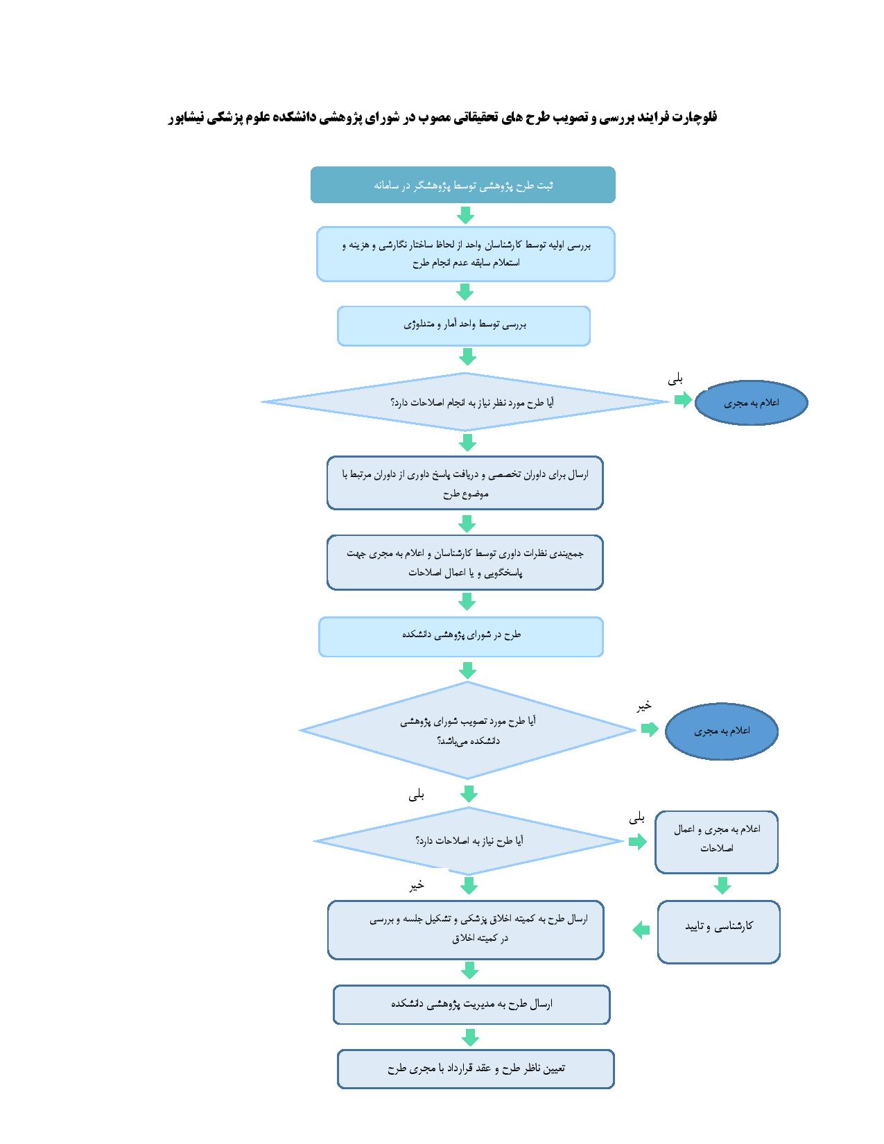
روند تصویب طرح های تحقیقاتی ارائه شده به واحد مدیریت پژوهشی بر اساس یک روند اداری مشخص می باشد. جهت دریافت فایل پی دی اف چارت سازمانی روند تصویب طرح های تحقیقاتی اینجا کلیک کنید.

 

 

پیوند های مفید